Label Each Mutant Line With the Best Statement
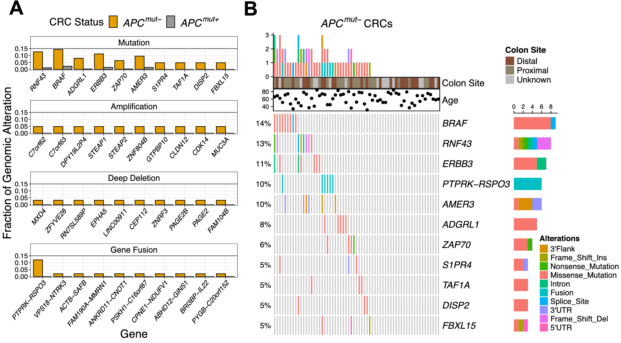
Molecular Drivers Of Tumor Progression In Microsatellite Stable Apc Mutation Negative Colorectal Cancers Scientific Reports
Frontiers Mutation Edgotype Drives Fitness Effect In Human Bioinformatics
Solved Incomplete Dominance And Codominance You Are Studying Chegg Com
Solved From These Results Determine The Relationship Chegg Com
Solved Incomplete Dominance And Codominance You Are Studying Chegg Com
Frontiers Generation And Characterization Of Mouse Models Of C3 Glomerulonephritis With Cfi D288g And P467s Mutations Physiology
Frontiers Human Induced Pluripotent Stem Cell Derived Tdp 43 Mutant Neurons Exhibit Consistent Functional Phenotypes Across Multiple Gene Edited Lines Despite Transcriptomic And Splicing Discrepancies Cell And Developmental Biology
Prochlorococcus Have Low Global Mutation Rate And Small Effective Population Size Nature Ecology Evolution
Solved Why Part A And Part B Of This Questions Are Solved Chegg Com
2 Deoxy D Glucose Couples Mitochondrial Dna Replication With Mitochondrial Fitness And Promotes The Selection Of Wild Type Over Mutant Mitochondrial Dna Nature Communications
Solved Why Part A And Part B Of This Questions Are Solved Chegg Com
Nras Mutant Melanoma Towards Better Therapies Cancer Treatment Reviews
Mastering Biology Chp 14 Hw Flashcards Quizlet
Solved Why Part A And Part B Of This Questions Are Solved Chegg Com
Regular Homework 6 Bio 111 Gen Mager Bsu Mastering Biology Flashcards Quizlet
Solved Label Each Mutant Line With The Best Statement From Chegg Com
Solved From These Results Determine The Relationship Chegg Com
From These Results Determine The Relationship Between The Mutant Allele And Its Corresponding Brainly Com
High Sensitivity Sanger Sequencing Detection Of Braf Mutations In Metastatic Melanoma Ffpe Tissue Specimens Scientific Reports

Comments
Post a Comment